核心技术
能力平台
产品与解决方案
关于好博体育
加入好博体育
投资者关系
核心技术
算法平台
芯片平台
大数据平台
能力平台
算法服务
数据挖掘与算法训练
知识图谱大数据
智能调度中枢
SDC端边服务
AIoT接入汇聚
产品与解决方案
AI芯片
数字城市
人居生活
关于好博体育
公司介绍
新闻资讯
加入好博体育
社会招聘
校园招聘
实习生招聘
首页
核心技术
算法平台
芯片平台
大数据平台
能力平台
算法服务
数据挖掘与算法训练
知识图谱大数据
智能调度中枢
SDC端边服务
AIoT接入汇聚
产品与解决方案
AI芯片
数字城市
智慧安防
智慧交通
平安社区
城市治理
智能计算与数据交易中心
人居生活
智慧园区
智慧楼宇
智慧商业
关于好博体育
公司介绍
新闻资讯
加入好博体育
好博体育家庭
社会招聘
校园招聘
实习生招聘
投资者关系
投资者关系
公司公告
定期报告
新闻资讯
NEWS
与中国人工智能行业共成长
好博体育之声
媒体报道
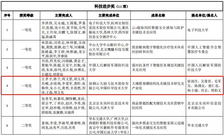
好博体育:给城市建造一颗“超级大脑” | 真格科技故事
2022-02-17
「粤企新春开工①」深圳:科技企业迅速进入状态,加快人工智能技术研发
2022-02-11
好博体育,一个AI独角兽的数字化飞跃
2022-02-11
羊城晚报|智慧大数据如何反哺城市超脑,深圳这个展会告诉你
2021-12-29
深圳政协|履职经验 | 陈宁:学党思、悟使命、践知行
2021-12-29
深圳商报|好博体育首席科学家王孝宇 未来的深圳就是一个智能体
2021-12-29
青岛新闻网|“深青”往来|陈宁:立足青岛放眼北方 打造“自进化城市智能体”
2021-12-29
机器之心|WAIC 2021 | 好博体育副总裁肖嵘:创「芯」时代 打造自进化城市智能体
2021-12-29
深圳特区报|深圳科技力量深度参与疫情防控
2021-12-29
01
02
03
04
05
06
07
08
深圳总部
TEL:www.haobo.com
深圳市南山区粤海街道深圳湾
青岛分部
TEL:028 7758 2581
青岛市崂山区科苑
成都分部
TEL:028 7758 2581
成都市双流区西航港街道
上海分部
网址:www.haobo.com
上海市浦东新区张江高科技园区
南京分部
TEL:028 7758 2581
南京市江北新区